pinkandtrash.com
HOME
About
Contact
Disclaimer
Privacy
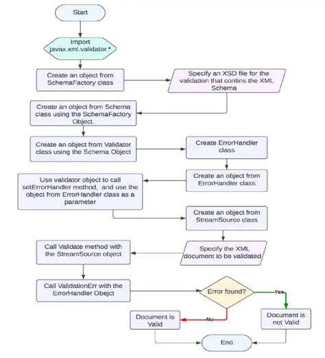
Algorithm for Validating Shares and Pool Stability
Oct 13, 2025
by pinkandtrash.com
99
views