pinkandtrash.com
HOME
About
Contact
Disclaimer
Privacy
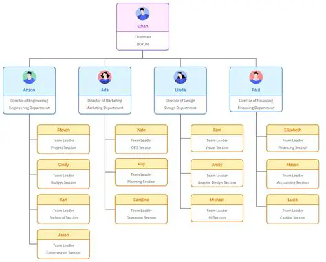
Including Hierarchical Structures
Oct 13, 2025
by pinkandtrash.com
130
views