pinkandtrash.com
HOME
About
Contact
Disclaimer
Privacy
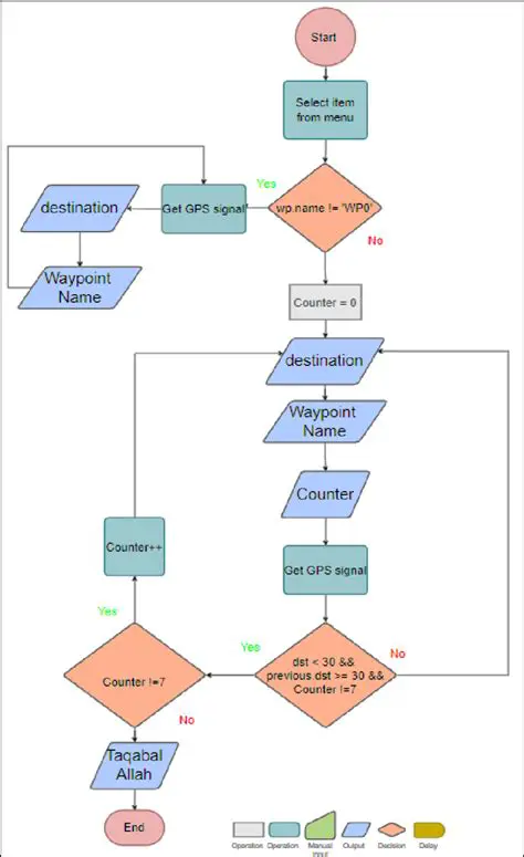
Key Features of the Tawaf Offline Application
Oct 13, 2025
by pinkandtrash.com
142
views