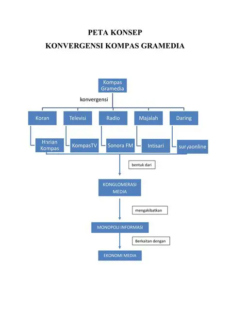
Kompas TV: Unveiling the Ownership Structure of Indonesia's Prominent News Channel Nov 9, 2025 by pinkandtrash.com 80 views