pinkandtrash.com
HOME
About
Contact
Disclaimer
Privacy
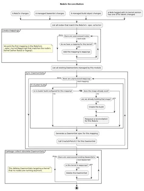
Optimize the reconciliation loop
Oct 13, 2025
by pinkandtrash.com
34
views