pinkandtrash.com
HOME
About
Contact
Disclaimer
Privacy
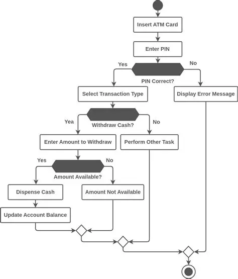
Understanding the Basics of ATM Transactions
Oct 13, 2025
by pinkandtrash.com
62
views