pinkandtrash.com
HOME
About
Contact
Disclaimer
Privacy
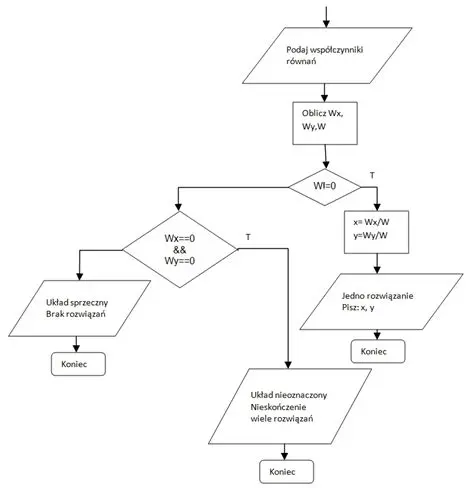
Zastosowania funkcji liniowych
Oct 13, 2025
by pinkandtrash.com
129
views